应用商店电脑版_如何下载乐播投屏企业版
乐播投屏企业版为电视安装包,可安装到智能电视、智能机顶盒、智能投影仪中,从而让你的电视拥有投屏功能,安装后可以接收手机和电脑的投屏。如何在电视上安装乐播投屏企业版?第1招:直接在电视应用商店下载以下电视应用商店已上架乐播投屏企业版:小米电视/盒子、乐视电视、华为盒子、联想电视、奇珀应用商店。在对应的应用商店搜索LBTP,在搜索的结果中下载乐播投屏企业版即可。更多应用商店将持续上架。第2招...
乐播投屏企业版为电视安装包,可安装到智能电视、智能机顶盒、智能投影仪中,从而让你的电视拥有投屏功能,安装后可以接收手机和电脑的投屏。

如何在电视上
安装乐播投屏企业版?
第1招:直接在电视应用商店下载
以下电视应用商店已上架乐播投屏企业版:小米电视/盒子、乐视电视、华为盒子、联想电视、奇珀应用商店。在对应的应用商店搜索LBTP,在搜索的结果中下载乐播投屏企业版即可。更多应用商店将持续上架。

第2招:借助乐播投屏个人TV版安装
如果你的电视已经安装乐播投屏个人TV版,在主界面中找到企业版的栏目,点击即可下载企业版。(需将乐播投屏个人版升级到8015以上版本。)

这就是乐播投屏个人TV版
在各大电视应用商店都可以下载。

各种电视安装办法,单击图片,放大查看

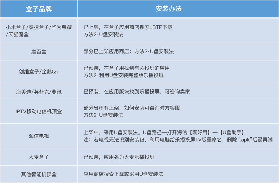
各种机顶盒安装办法

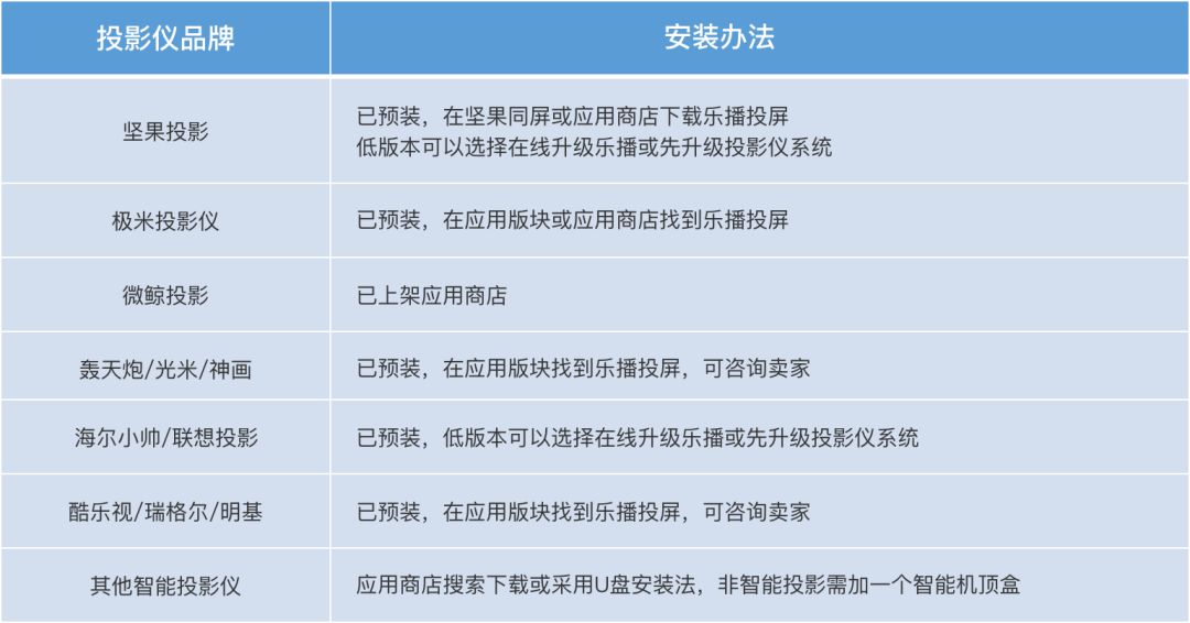
各种投影仪安装办法

第3招:U盘安装方
用电脑在乐播投屏官网www.hpplay.com.cn在软件下载处,下载乐播投屏企业版,将安装包拷贝到U盘后,把U盘插入电视/盒子中完成安装。

点击
openvela 操作系统专为 AIoT 领域量身定制,以轻量化、标准兼容、安全性和高度可扩展性为核心特点。openvela 以其卓越的技术优势,已成为众多物联网设备和 AI 硬件的技术首选,涵盖了智能手表、运动手环、智能音箱、耳机、智能家居设备以及机器人等多个领域。
更多推荐



所有评论(0)