2025年人工智能AI大模型证书速览
2025年人工智能AI大模型证书速览
·
2025年人工智能AI大模型证书
证书全名 《生成式人工智能应用工程师》!一考双证,线上学习,仅仅一个月,轻松拿到证书啦!

由工业和信息化部教育与考试中心推出
工业和信息化部教育与考试中心是经中央机构编制委员会办公室批准设置的事业单位,在工业和信息化部领导下,承担工业、通信业和信息化系统专业人才培训及相关资格考试的有关工作 。为推动工业和信息化人才培养工程高质量发展,扎实培养大批高素质技术技能人才,工业和信息化部教育与考试中心围绕当前工业和信息化人才需求,统筹优质教育资源优势,组织行业专家、教育专家,联合百度发布首个《生成式人工智能工程师》培训标准。
证书查询网址
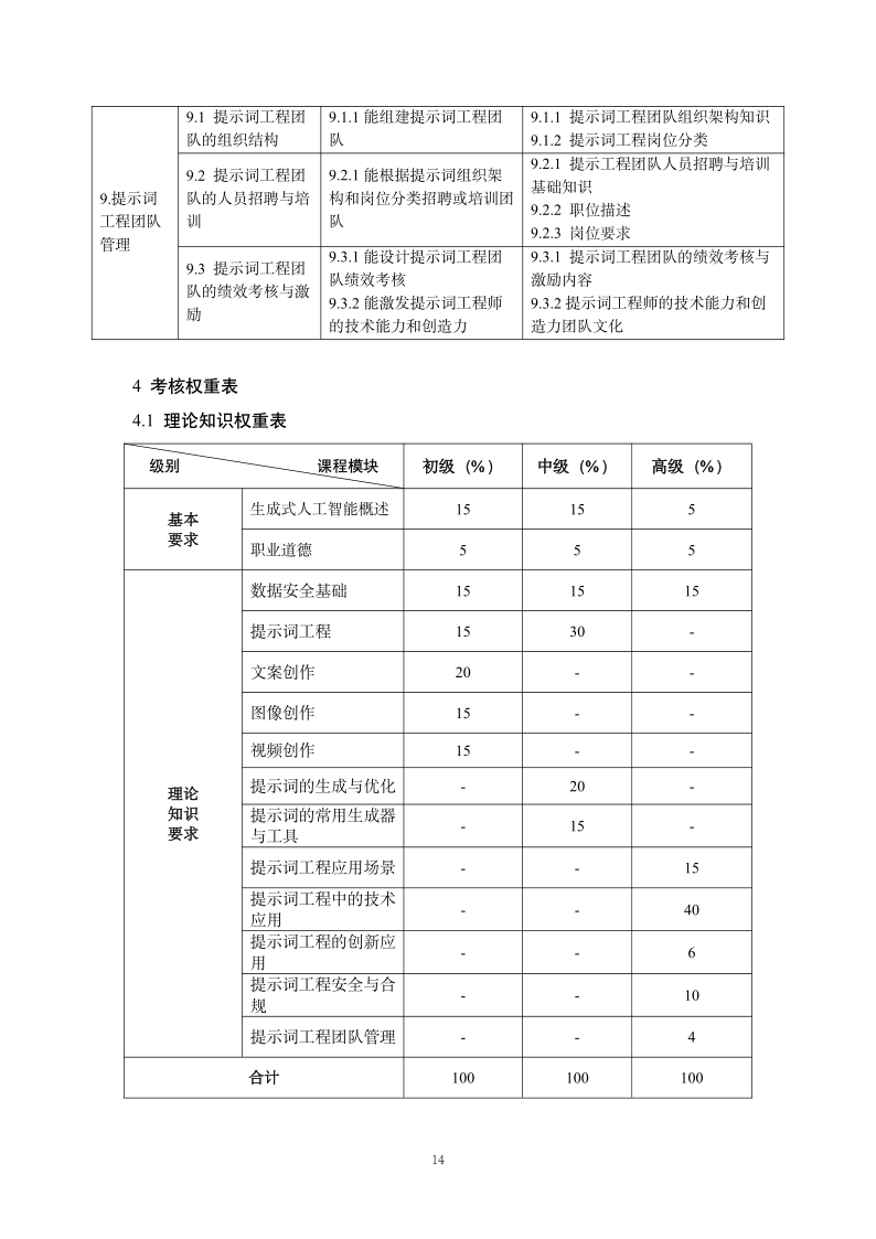
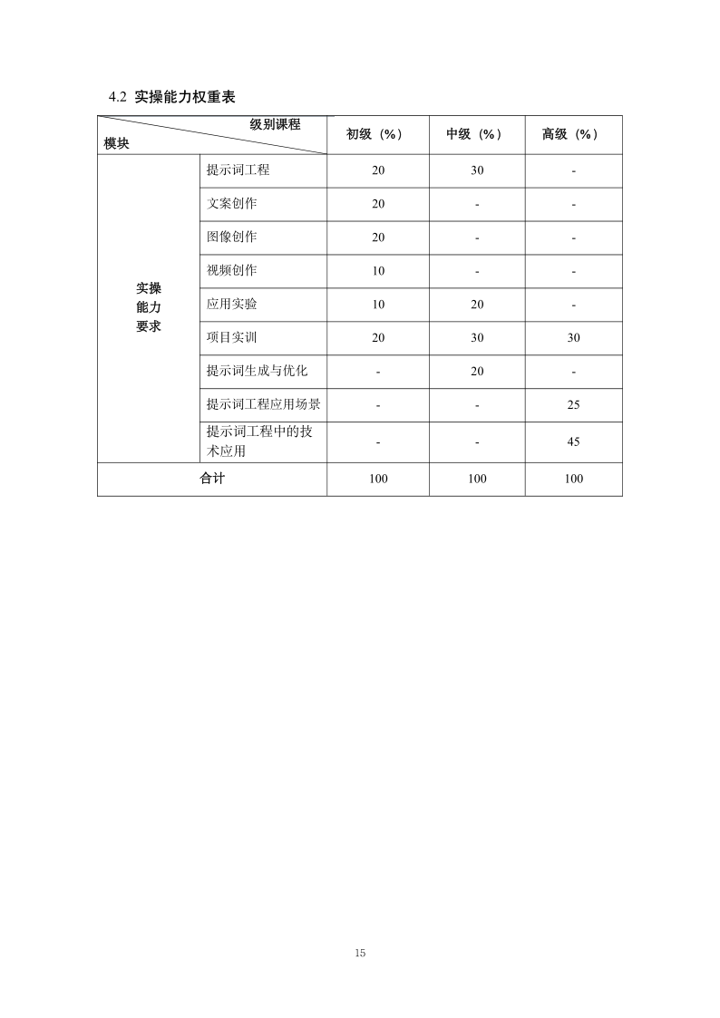
工业和信息化人才培养工程培训课程标准















报考要求
(一)报名及考试流程
- 学生填写报名表:姓名、性别、身份证号、电话号码、所报证书名称、级别,务必保证信息正确。
- 使用电子照片要求:
(1)背景颜色:白色;
(2)照片尺寸:2寸近期正面免冠彩色半身证件照;358 *441像素,350dpi分辨率,JPG格式
(3)照片大小:14-20K之间;
(4)照片命名:姓名身份证号.JPG;(中间无需+表示) - 规定时间内参加考试。
openvela 操作系统专为 AIoT 领域量身定制,以轻量化、标准兼容、安全性和高度可扩展性为核心特点。openvela 以其卓越的技术优势,已成为众多物联网设备和 AI 硬件的技术首选,涵盖了智能手表、运动手环、智能音箱、耳机、智能家居设备以及机器人等多个领域。
更多推荐



所有评论(0)