硬件最小系统的构成
硬件最小系统是嵌入式开发的基石,核心包括 电源、时钟、复位、调试接口 和 MCU本体。通过合理设计,可确保系统稳定运行,并为后续功能扩展奠定基础。
硬件最小系统是指微控制器(MCU)或处理器(CPU)能够运行最基本功能所需的最简电路集合。它通常包含以下核心模块。
一. 微控制器/处理器(核心)
作用:执行程序指令,控制外设。
示例芯片:
8位MCU:ATmega328P(Arduino Uno)。
32位MCU:STM32F103C8T6(ARM Cortex-M3)。
嵌入式CPU:Raspberry Pi的Broadcom BCM2711(ARM Cortex-A72)。
二. 电源电路
功能:提供稳定、干净的电源。
组成:
电源输入:直流电源(如5V或3.3V)。
稳压器:将输入电压转换为MCU所需电压(如AMS1117-3.3V)。
滤波电容:
输入电容(10μF电解电容 + 0.1μF陶瓷电容):抑制电源噪声。
输出电容(同输入):稳定输出电压。
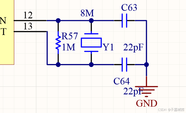
三. 时钟电路
功能:提供系统运行的同步时钟信号。
类型:
内部时钟:MCU内置RC振荡器(低成本,精度±1%~5%)。
外部时钟:

晶振(4~48MHz)+ 负载电容(如22pF):高精度(±10ppm)。
外部有源晶振(如8MHz):更高稳定性。
四. 复位电路
功能:确保系统上电或异常时可靠复位。
常见设计:
RC复位电路:

电阻(10kΩ)与电容(0.1μF)串联,产生短暂低电平复位脉冲。
专用复位芯片:如MAX809(精确阈值,抗干扰)。
五. 调试/下载接口
作用:烧录程序、调试代码。
常见接口:
SWD(Serial Wire Debug):ARM芯片专用,2线(SWDIO + SWCLK)。
JTAG:多用于复杂调试,4线以上(TMS、TCK、TDI、TDO)。
UART:串口通信(如CH340G USB转TTL模块)。
六. 最小系统示例
//以STM32F103C8T6为例:
1. 核心芯片:STM32F103C8T6(3.3V供电)。
2. 电源电路:
AMS1117-3.3V稳压器,输入5V,输出3.3V。
输入/输出端并联0.1μF陶瓷电容。
3. 时钟电路:
8MHz外部晶振 + 22pF负载电容。
32.768kHz低速晶振(可选,用于RTC)。
4. 复位电路:
10kΩ电阻 + 0.1μF电容构成RC复位。
5. 调试接口:
SWD接口(SWDIO + SWCLK + GND + 3.3V)。
6. Boot模式选择:
BOOT0引脚通过跳线选择启动模式(Flash或系统存储器)。
可选扩展模块(非最小系统必需)
1. 外设接口:GPIO、ADC、PWM引脚引出。
2. 通信模块:SPI、I²C、CAN、USB接口。
3. 存储器件:外部Flash(如W25Q128)、EEPROM(如AT24C02)。
4. 人机交互:LED、按键、LCD显示屏。
七.设计注意事项
1. 电源完整性:
电源走线尽量宽,避免压降。
高频噪声敏感区域使用磁珠隔离。
2. 信号完整性:
时钟信号远离高频干扰源,包地处理。
复位信号线短且靠近MCU。
3. 抗干扰设计:
敏感模拟电路与数字电路分开供电。
关键信号线预留滤波电容位置。
openvela 操作系统专为 AIoT 领域量身定制,以轻量化、标准兼容、安全性和高度可扩展性为核心特点。openvela 以其卓越的技术优势,已成为众多物联网设备和 AI 硬件的技术首选,涵盖了智能手表、运动手环、智能音箱、耳机、智能家居设备以及机器人等多个领域。
更多推荐



所有评论(0)